共研产业研究院通过对公开信息分析、业内资深人士和相关企业高管的深度访谈,以及分析师专业性判断和评价撰写了《2026-2032年中国智能家居设备行业深度调研与投资战略报告》。本报告为智能家居设备企业决策人及投资者提供了重要参考依据。
为确保智能家居设备行业数据精准性以及内容的可参考价值,共研产业研究院团队通过上市公司年报、厂家调研、经销商座谈、专家验证等多渠道开展数据采集工作,并运用共研自主建立的产业分析模型,结合市场、行业和厂商进行深度剖析,能够反映当前市场现状、热点、动态及未来趋势,使从业者能够从多种维度、多个侧面综合了解当前智能家居设备行业的发展态势。
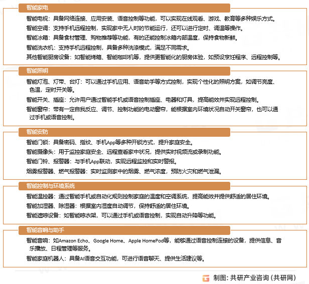
智能家居设备是通过物联网、云计算等技术实现远程控制、自动化管理及数据交互的家居设备,旨在提升生活便利性、能源效率和安全性。
智能家居设备主要种类
全屋智能场景逐渐取代单一智能产品,成为用户打造智慧家庭的首选。AI技术成为智能家居的“大脑”,计算机视觉技术广泛应用于安防、健康场景,例如通过AI算法分析老人跌倒、儿童独处等异常行为并实时预警,预计2026年中国智能家居设备出货量同比增长6.5%。
2020-2026年中国智能家居设备出货量及增速
智能控制领域以语音助手和中央控制系统为核心,2025年全球语音交互设备出货量超8亿台,多模态交互(语音+手势+视觉)成为高端标配,预计2026年中国智能家居设备均价将达25.8元/台。
2020-2026年中国智能家居设备均价
智能健康、智能节能、智能教育等新兴场景增速最快,2025年预计贡献30%的市场增量。其中,智能健康设备受益于人口老龄化与健康管理意识提升;智能节能领域在“双碳”目标推动下,市场规模达800亿美元,预计2026年中国智能家居设备市场规模同比增长7.7%。
2020-2026年中国智能家居设备市场规模及增速
共研产业咨询 - 深度报告
2026-2032年中国智能家居设备行业深度调研与投资战略报告
2026-2032年中国智能家居设备行业深度调研与投资战略报告
报告首先介绍了智能家居设备行业定义、商业模式、产业壁垒、风险因素、产业特征及研究方法;接着在综合行业PEST环境的基础上对国内外市场智能家居设备产品产销、规模以及价格特征做了重点分析;然后对于智能家居设备行业本身或相关产业的贸易态势、经营状况进行剖析;随后对智能家居设备行业产业链运行环境、区域发展态势、行业竞争格局、典型企业运营等几大核心要素进行了逐个分析;随后报告对智能家居设备行业供需、价格、规模、风险、策略做出来科学严谨的预判。您若想对智能家居设备行业有个系统的了解或者想投资智能家居设备行业,本报告是您不可或缺的重要工具。
版权提示:共研网倡导尊重与保护知识产权,对有明确来源的内容注明出处。如发现本站文章存在版权、稿酬或其它问题,烦请联系我们,我们将及时与您沟通处理。联系方式:kefu@gonyn.com、010-69365838。

