共研产业研究院通过对公开信息分析、业内资深人士和相关企业高管的深度访谈,以及分析师专业性判断和评价撰写了《2026-2032年中国传媒行业法律服务市场深度调研与市场运营趋势报告》。本报告为传媒行业法律服务企业决策人及投资者提供了重要参考依据。
为确保传媒行业法律服务行业数据精准性以及内容的可参考价值,共研产业研究院团队通过上市公司年报、厂家调研、经销商座谈、专家验证等多渠道开展数据采集工作,并运用共研自主建立的产业分析模型,结合市场、行业和厂商进行深度剖析,能够反映当前市场现状、热点、动态及未来趋势,使从业者能够从多种维度、多个侧面综合了解当前传媒行业法律服务行业的发展态势。
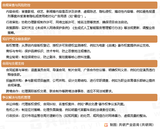
传媒行业法律服务贯穿项目全周期,涵盖合规审查、知识产权保护、合同管理、争议解决等核心领域,需结合行业特性提供定制化解决方案。
传媒行业法律服务核心服务内容
随着传媒行业的快速发展,尤其是互联网、移动媒体、社交媒体等新兴媒体的崛起,传媒行业法律服务的需求不断增长,需求不仅来自于传统媒体如报纸、电视、广播等,也来自于新媒体如网络、移动应用等,预计2026年中国传媒行业法律服务市场规模同比增长12%。
2020-2026年中国传媒行业法律服务市场规模及增速
传媒行业法律服务领域正在不断拓展,从传统的版权保护、知识产权纠纷、新闻侵权等领域,逐渐扩展到媒体合规、数据保护、网络安全等新兴领域,随着跨界融合的趋势,传媒与法律服务的结合也产生了更多创新业务模式,如跨界合作举办法律论坛、研讨会等,进一步推动了行业的发展,预计2026年中国传媒行业法律服务市场占比3.4%。
2020-2026年中国传媒行业法律服务市场占比
共研产业咨询 - 深度报告
2026-2032年中国传媒行业法律服务市场深度调研与市场运营趋势报告
2026-2032年中国传媒行业法律服务市场深度调研与市场运营趋势报告
报告首先介绍了传媒行业法律服务行业定义、商业模式、产业壁垒、风险因素、产业特征及研究方法;接着在综合行业PEST环境的基础上对国内外市场传媒行业法律服务产品产销、规模以及价格特征做了重点分析;然后对于传媒行业法律服务行业本身或相关产业的贸易态势、经营状况进行剖析;随后对传媒行业法律服务行业产业链运行环境、区域发展态势、行业竞争格局、典型企业运营等几大核心要素进行了逐个分析;随后报告对2026-2032年间传媒行业法律服务行业供需、价格、规模、风险、策略做出来科学严谨的预判。您若想对传媒行业法律服务行业有个系统的了解或者想投资传媒行业法律服务行业,本报告是您不可或缺的重要工具。
版权提示:共研网倡导尊重与保护知识产权,对有明确来源的内容注明出处。如发现本站文章存在版权、稿酬或其它问题,烦请联系我们,我们将及时与您沟通处理。联系方式:kefu@gonyn.com、010-69365838。

