环保型布电线行业主打长久耐用与绿色环保的理念,专注于为建筑内部提供安全且环境友好的电力传输解决方案。在于住宅、商业和工业环境的布线系统中,环保型布电线得到了广泛应用,特别是在要求较高的阻燃、防潮等环境中,以减少因电线老化导致的安全事故。
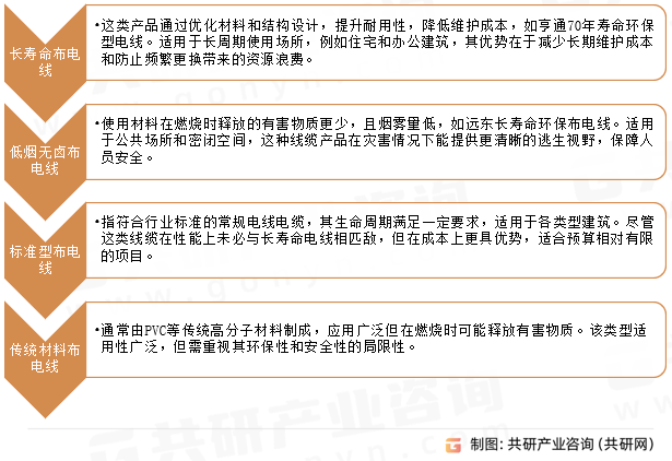
环保型布电线行业分类
资料来源:共研产业咨询(共研网)
随着全球对建筑安全与环境保护的日益重视,环保型布电线行业有望继续成长,尤其是在新型城市化建设与绿色建筑标准的推动下,随技术发展及材料创新,产品性能与环保要求将进一步提高,市场需求有望得到更广阔的空间。
环保型布电线发展历程
资料来源:共研产业咨询(共研网)
环保型布电线产业的可持续发展依赖于对上游原材料供应链的严格把控以及对环保标准的遵守,通过加强环保实践、响应最新的政策变化以及优化生产流程,环保型布电线企业不仅能够保护环境,也将增强其市场竞争力。面对日益严峻的环境挑战,环保型布电线行业正通过这些措施,推动自身向更加绿色、可持续的发展方向前进。
环保型布电线产业链
资料来源:共研产业咨询(共研网)
环保型布电线产业的可持续发展依赖于对上游原材料供应链的严格把控以及对环保标准的遵守。通过加强环保实践、响应最新的政策变化以及优化生产流程,环保型布电线企业不仅能够保护环境,也将增强其市场竞争力,面对日益严峻的环境挑战,环保型布电线行业正通过这些措施,推动自身向更加绿色、可持续的发展方向前进。
环保型布电线行业发展趋势
资料来源:共研产业咨询(共研网)
更多关于环保型布电线行业的全面数据和深度分析,请搜索、收藏共研网独家发布的《2024-2030年中国环保型布电线行业市场供需态势及市场前景评估报告 》。《2024-2030年中国环保型布电线行业市场供需态势及市场前景评估报告 》为共研产业研究院自主研究发布的行业报告,是环保型布电线领域的年度专题报告。《2024-2030年中国环保型布电线行业市场供需态势及市场前景评估报告 》从环保型布电线发展环境、市场运行态势、细分市场、区域市场、竞争格局等角度进行入手,分析环保型布电线行业未来的市场走向,挖掘环保型布电线行业的发展潜力,预测环保型布电线行业的发展前景,助力环保型布电线行业的高质量发展。


2024-2030年中国环保型布电线行业市场供需态势及市场前景评估报告
2024-2030年中国环保型布电线行业市场供需态势及市场前景评估报告
《2024-2030年中国环保型布电线行业市场供需态势及市场前景评估报告》共十二章。报告首先介绍了环保型布电线行业定义、商业模式、产业壁垒、风险因素、产业特征及研究方法;接着在综合行业PEST环境的基础上对国内外市场环保型布电线产品产销、规模以及价格特征做了重点分析;然后对于环保型布电线行业本身或相关产业的贸易态势、经营状况进行剖析;随后对环保型布电线行业产业链运行环境、区域发展态势、行业竞争格局、典型企业运营等几大核心要素进行了逐个分析;随后报告对2024-2030年间环保型布电线行业供需、价格、规模、风险、策略做出来科学严谨的预判。您若想对环保型布电线行业有个系统的了解或者想投资环保型布电线行业,本报告是您不可或缺的重要工具。
版权提示:共研网倡导尊重与保护知识产权,对有明确来源的内容注明出处。如发现本站文章存在版权、稿酬或其它问题,烦请联系我们,我们将及时与您沟通处理。联系方式:kefu@gonyn.com、010-69365838。