黑色母粒选用树脂、炭黑及助剂,经过高速混炼、挤出、冷却、切粒而成的颗粒状物质。黑色母粒的主要成分是碳黑,主要有聚丙烯黑色母粒、聚乙烯黑色母粒、ABS黑色母粒、PC黑色母粒,黑色母粒产品应用领域广泛,涉及电子电器、日用品、食品饮料、化工、日化、建材、农业、汽车、医疗等多个行业。
黑色母粒市场主要产品类型
资料来源:共研产业咨询(共研网)
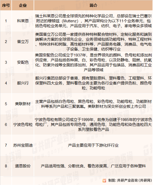
黑色母粒市场竞争激烈,美国卡博特公司垄断了世界上30%黑色母粒的生产,中国黑色母粒市场尚没有形成绝对主导,国内主要生产企业有,美联新材、宁波色母粒、苏州宝丽迪等。
黑色母粒主要生产企业
资料来源:共研产业咨询(共研网)
黑色母粒作为一类合成橡胶和塑料的重要添加剂,早在二十世纪初就开始被广泛使用。黑色母粒市场的需求主要来自塑料制品行业,如电器、汽车、家具、建材等。随着工业化的进程,需求不断增加,黑色母粒行情逐渐受到市场关注,2023年我国黑色母粒需求量81.45万吨。
2016-2023年中国黑色母粒需求量及价格
资料来源:共研产业咨询(共研网)
黑色母粒是一种环保、经济、实用的高分子复合着色材料,随着人们对环保和健康的关注度不断提高,近些年汽车、包装、农业、电子等行业的不断发展,黑色母粒市场需求也将随之增长,市场规模持续增长,2023年我国黑色母粒市场规模77.38亿元。
2016-2023年中国黑色母粒市场规模
资料来源:共研产业咨询(共研网)
更多关于黑色母粒行业的全面数据和深度分析,请搜索、收藏共研网独家发布的《2024-2030年中国黑色母粒市场深度调查与市场全景评估报告》。《2024-2030年中国黑色母粒市场深度调查与市场全景评估报告》为共研产业研究院自主研究发布的行业报告,是黑色母粒领域的年度专题报告。《2024-2030年中国黑色母粒市场深度调查与市场全景评估报告》从黑色母粒发展环境、市场运行态势、细分市场、区域市场、竞争格局等角度进行入手,分析黑色母粒行业未来的市场走向,挖掘黑色母粒行业的发展潜力,预测黑色母粒行业的发展前景,助力黑色母粒行业的高质量发展。
共研产业咨询 - 深度报告
2024-2030年中国黑色母粒市场深度调查与市场全景评估报告
2024-2030年中国黑色母粒市场深度调查与市场全景评估报告
《2024-2030年中国黑色母粒市场深度调查与市场全景评估报告》共十二章。报告首先介绍了黑色母粒行业定义、商业模式、产业壁垒、风险因素、产业特征及研究方法;接着在综合行业PEST环境的基础上对国内外市场黑色母粒产品产销、规模以及价格特征做了重点分析;然后对于黑色母粒行业本身或相关产业的贸易态势、经营状况进行剖析;随后对黑色母粒行业产业链运行环境、区域发展态势、行业竞争格局、典型企业运营等几大核心要素进行了逐个分析;随后报告对2024-2030年间黑色母粒行业供需、价格、规模、风险、策略做出来科学严谨的预判。您若想对黑色母粒行业有个系统的了解或者想投资黑色母粒行业,本报告是您不可或缺的重要工具。
版权提示:共研网倡导尊重与保护知识产权,对有明确来源的内容注明出处。如发现本站文章存在版权、稿酬或其它问题,烦请联系我们,我们将及时与您沟通处理。联系方式:kefu@gonyn.com、010-69365838。

