鲳鱼隶属于鲈形目、鲳科、鲳属,鲳鱼的别名有扁鱼、平鱼、鲳鳊鱼、镜鱼、昌侯龟、昌鼠等,鲳鱼属于近海中下层鱼类,常见于水深为30-70m左右,潮流缓慢的海区内,广泛分布于我国诸海域,是我国重要的海洋经济鱼类之一。
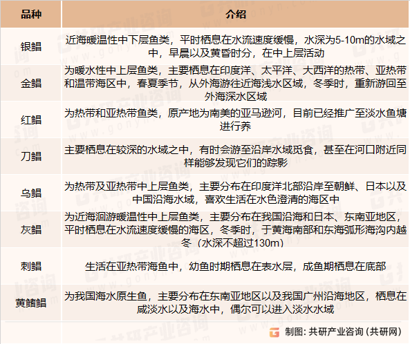
鲳鱼主要品种
资料来源:共研产业咨询(共研网)
鲳鱼肉质肥厚,口味鲜美,产量较大,具有很高的经济价值,有“河中鲤,海中鲳”的说法,一直视为高档海产品。鲳鱼产量主要来流刺网和定置张网作业,2022年我国鲳鱼捕捞产量34.15万吨。
2019-2022年中国鲳鱼捕捞产量
资料来源:渔业统计年鉴、共研产业咨询(共研网)
鲳鱼几乎全身都是肉,骨刺少、肉味鲜美,为上等海产珍品,经济价值很高。在国内占相当高的渔业经济地位,我国沿海均有分布,主要集中在浙江、广东、福建、海南等地区。2022年我国鲳鱼捕捞产量341563吨,其中浙江省鲳鱼捕捞产量101557吨,占比全国产量29.7%;广东省鲳鱼产量66516吨,占比全国产量19.5%;福建省鲳鱼产量56914吨,占比总产量16.7%;海南省鲳鱼产量44995吨,占比总产量13.2%;上述四省产量占全国总产量79%。
2022年中国鲳鱼捕捞产量分省市格局
资料来源:渔业统计年鉴、共研产业咨询(共研网)
鲳鱼价格和它的大小、品种及出售形式有关,近几年,野外捕获的鲳鱼平均体重和年龄组成均明显下降,大鲳鱼的资源状况日益恶化,使得市场上大鲳鱼经常出现“供不应求”的状态,每次大鲳鱼的断货都会推动其价格的上涨。
2023年11月中国鲳鱼批发价格走势
资料来源:共研产业咨询(共研网)
更多关于鲳鱼行业的全面数据和深度分析,请搜索、收藏共研网独家发布的《2023-2029年中国鲳鱼行业调查与投资前景预测报告》。《2023-2029年中国鲳鱼行业调查与投资前景预测报告》为共研产业研究院自主研究发布的行业报告,是鲳鱼领域的年度专题报告。《2023-2029年中国鲳鱼行业调查与投资前景预测报告》从鲳鱼发展环境、市场运行态势、细分市场、区域市场、竞争格局等角度进行入手,分析鲳鱼行业未来的市场走向,挖掘鲳鱼行业的发展潜力,预测鲳鱼行业的发展前景,助力鲳鱼行业的高质量发展。
共研产业咨询 - 深度报告
2023-2029年中国鲳鱼行业调查与投资前景预测报告
2023-2029年中国鲳鱼行业调查与投资前景预测报告
首先介绍了鲳鱼行业市场发展环境、鲳鱼整体运行态势等,接着分析了鲳鱼行业市场运行的现状,然后介绍了鲳鱼市场竞争格局。随后,报告对鲳鱼做了重点企业经营状况分析,最后分析了鲳鱼行业发展趋势与投资预测。您若想对鲳鱼产业有个系统的了解或者想投资鲳鱼行业,本报告是您不可或缺的重要工具。
版权提示:共研网倡导尊重与保护知识产权,对有明确来源的内容注明出处。如发现本站文章存在版权、稿酬或其它问题,烦请联系我们,我们将及时与您沟通处理。联系方式:kefu@gonyn.com、010-69365838。

