季铵盐指又称四级铵盐,属于典型的阳离子表面活性剂。为铵离子中的四个氢原子都被烃基取代而生成的化合物,通式R4N+X-,其中四个烃基R可以相同,也可不同。X多是卤素负离子(F-、Cl-、Br-、I-),也可是酸根(如HSO4-、RCOO-等),易溶于水,水溶液能导电。主要通过氨或胺与卤代烷反应制得。
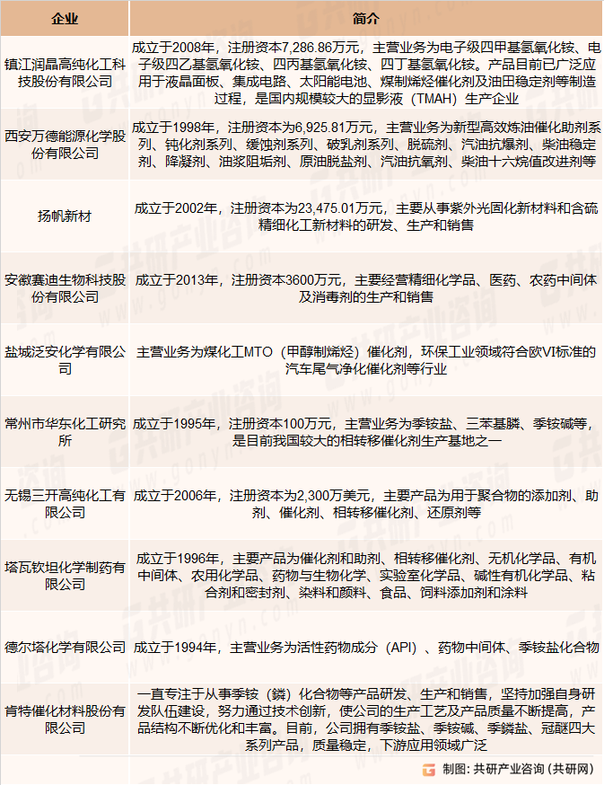
季铵盐主要竞争企业
资料来源:共研产业咨询(共研网)
季铵盐产品广泛应用于有机合成反应中的相转移催化剂、高分子聚合反应中的固化促进剂、电子工业中的有机电解质、油田化学剂、分子筛模板剂等。2022年国内季铵盐需求量3.82万吨。
2014-2022年中国季铵盐需求量统计
资料来源:共研产业咨询(共研网)
季铵盐在酚化、氧化、烷基化等反应中,都有很好的催化活性,被广泛应用于医药、农药、染料等领域,是应用最为广泛的相转移催化剂。2022年我国季铵盐市场规模21.62亿元。
2014-2022年中国季铵盐市场规模及预测
资料来源:共研产业咨询(共研网)
目前季铵盐、季磷盐是目前应用最为广泛的两类产品,季铵盐由于价格较低,是目前需求最大,应用最广的产品。受到上游原材料价格的上涨,2021-2022年国内季铵盐价格增长。
2014-2023年中国季铵盐市场均价
资料来源:共研产业咨询(共研网)
更多关于季铵盐行业的全面数据和深度分析,请搜索、收藏共研网独家发布的《2023-2029年中国季铵盐行业产业链全景研究及发展战略咨询报告》。《2023-2029年中国季铵盐行业产业链全景研究及发展战略咨询报告》为共研产业研究院自主研究发布的行业报告,是季铵盐领域的年度专题报告。《2023-2029年中国季铵盐行业产业链全景研究及发展战略咨询报告》从季铵盐发展环境、市场运行态势、细分市场、区域市场、竞争格局等角度进行入手,分析季铵盐行业未来的市场走向,挖掘季铵盐行业的发展潜力,预测季铵盐行业的发展前景,助力季铵盐行业的高质量发展。
共研产业咨询 - 深度报告
2023-2029年中国季铵盐行业产业链全景研究及发展战略咨询报告
2023-2029年中国季铵盐行业产业链全景研究及发展战略咨询报告
《2023-2029年中国季铵盐行业产业链全景研究及发展战略咨询报告》共十一章。本报告对中国季铵盐行业的发展现状、竞争格局、市场供需及贸易形势进行了具体分析,并从行业的政策环境、经济环境、社会环境及技术环境等方面分析行业面临的机遇及挑战。还重点分析了重点企业的经营现状及发展格局,并对未来几年行业的发展趋向进行了专业的预判。为企业、科研、投资机构等单位了解行业最新发展动态及竞争格局,把握行业未来发展方向提供专业的指导和建议。
版权提示:共研网倡导尊重与保护知识产权,对有明确来源的内容注明出处。如发现本站文章存在版权、稿酬或其它问题,烦请联系我们,我们将及时与您沟通处理。联系方式:kefu@gonyn.com、010-69365838。

