稀土元素,又称为稀土金属,是位于元素周期表上第3族的17种金属元素的合称,其所形成的新材料被称为稀土功能材料。稀土功能材料作为新一代信息技术、新能源汽车、高性能医疗器械、航空航天、国防军工、先进轨道交通等高技术领域不可缺少的关键材料,2022年中国稀土开采量21万吨。
2016-2022年中国稀土开采量
资料来源:稀土行业协会、共研产业咨询(共研网)
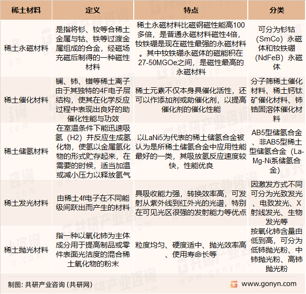
根据稀土的不同特性,所制成的各类稀土材料可被应用至众多不同领域。常见的稀土功能材料主要包括:稀土永磁材料、稀土催化材料、稀土储氢材料、稀土发光材料、稀土抛光材料等。
主要稀土功能材料
资料来源:共研产业咨询(共研网)
稀土功能材料已成为全球竞争的焦点之一,中国、美国、欧盟和日本均把稀土列入“21世纪的战略元素”,进行战略储备和重点研究,国内大部分稀土功能材料产量呈增长趋势。
2021-2022年上半年稀土功能材料产量情况
资料来源:稀土行业协会、共研产业咨询(共研网)
更多关于稀土功能材料行业的全面数据和深度分析,请搜索、收藏共研网,或者购买共研咨询独家发布的《2023-2029年中国稀土功能材料行业调查与发展前景报告》。《2023-2029年中国稀土功能材料行业调查与发展前景报告》为共研产业研究院自主研究发布的行业报告,是稀土功能材料领域的年度专题报告。《2023-2029年中国稀土功能材料行业调查与发展前景报告》从稀土功能材料发展环境、市场运行态势、细分市场、区域市场、竞争格局等角度进行入手,分析稀土功能材料行业未来的市场走向,挖掘稀土功能材料行业的发展潜力,预测稀土功能材料行业的发展前景,助力稀土功能材料行业的高质量发展。
共研产业咨询 - 深度报告
2023-2029年中国稀土功能材料市场深度调查与产业竞争格局报告
2023-2029年中国稀土功能材料市场深度调查与产业竞争格局报告
首先介绍了中国稀土功能材料行业市场发展环境、稀土功能材料整体运行态势等,接着分析了中国稀土功能材料行业市场运行的现状,然后介绍了稀土功能材料市场竞争格局。随后,报告对稀土功能材料做了重点企业经营状况分析,最后分析了中国稀土功能材料行业发展趋势与投资预测。您若想对稀土功能材料产业有个系统的了解或者想投资中国稀土功能材料行业,本报告是您不可或缺的重要工具。
版权提示:共研网倡导尊重与保护知识产权,对有明确来源的内容注明出处。如发现本站文章存在版权、稿酬或其它问题,烦请联系我们,我们将及时与您沟通处理。联系方式:kefu@gonyn.com、010-69365838。

