碑是指人为竖立的石块,通常刻有文字,具有一定用途,如记载事件、指示里程、划定边界及作纪念用途等。碑石是制作石碑的原材料,按其材质可以分为大理石、花岗岩等。
碑石分类
资料来源:共研产业咨询(共研网)
近年来我国越来越重视城市公用事业的发展,城市广场、陵园、园林等公共区域不断增加,碑石将被广泛应用于城市广场、陵园及公园中,近年来我国碑石市场需求持续增长,市场规模不断扩大,2018年我国碑石行业市场规模达53.34亿元,预计2023年我国碑石行业市场规模将达到86.27亿元。
2013-2023年中国碑石行业市场规模统计及预测
资料来源:共研产业咨询(共研网)
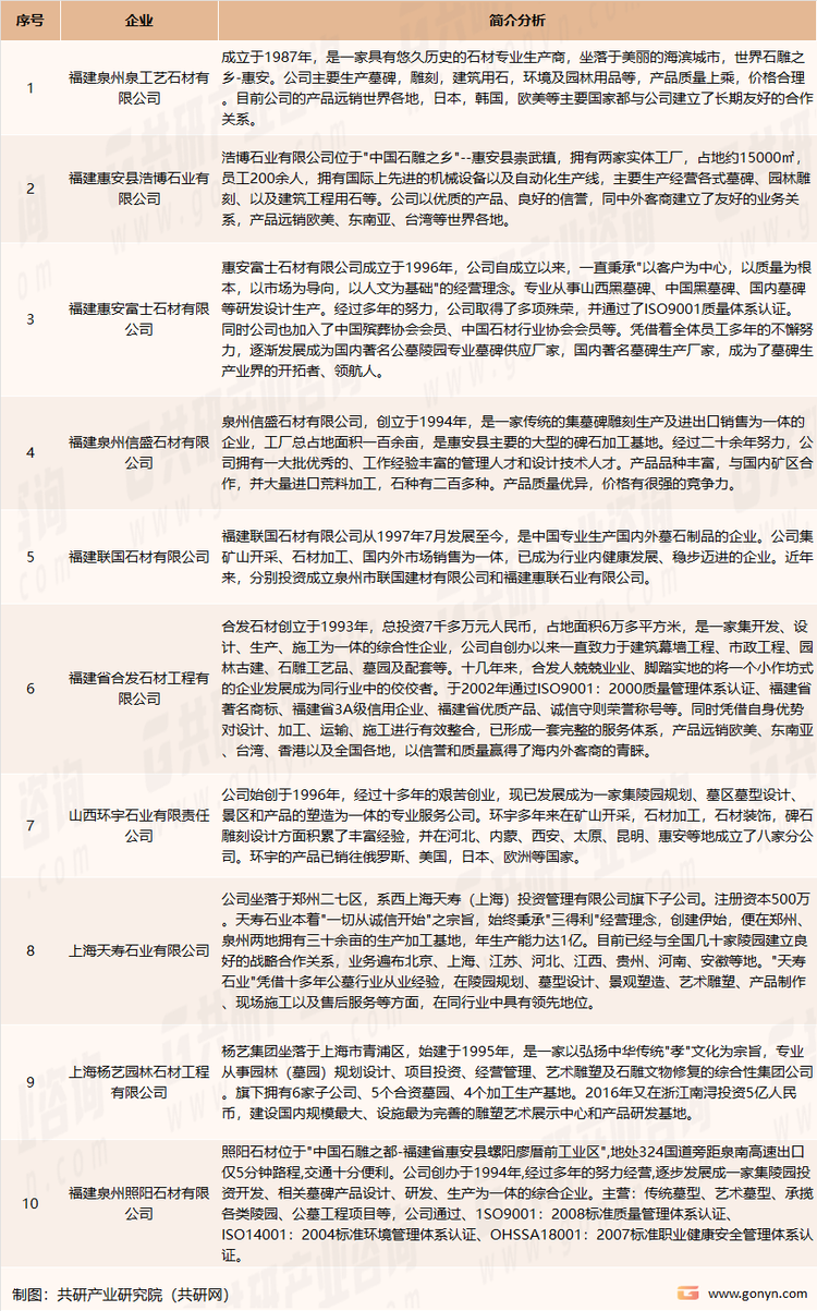
目前,国内碑石行业生产企业数量达到了数千家,主要分布在福建、广东等地区。国内碑石行业企业数量较多,但是产能较大的企业很少,行业较大的企业主要有福建泉州泉工艺石材有限公司、福建惠安县浩博石业有限公司、福建惠安富士石材有限公司、福建泉州信盛石材有限公司、福建联国石材有限公司、福建省合发石材工程有限公司、山西环宇石业有限责任公司、上海天寿石业有限公司、上海杨艺园林石材工程有限公司、福建泉州照阳石材有限公司等等。
我国墓碑石材主要企业介绍
资料来源:共研产业咨询(共研网)
更多关于碑石行业的全面数据和深度分析,请搜索、收藏共研网,或者购买共研咨询独家发布的《2023-2029年中国碑石市场深度调研与投资前景报告 》。《2023-2029年中国碑石市场深度调研与投资前景报告 》为共研产业研究院自主研究发布的行业报告,是碑石领域的年度专题报告。《 2023-2029年中国碑石市场深度调研与投资前景报告》从碑石发展环境、市场运行态势、细分市场、区域市场、竞争格局等角度进行入手,分析碑石行业未来的市场走向,挖掘碑石行业的发展潜力,预测碑石行业的发展前景,助力碑石行业的高质量发展。
共研产业咨询 - 深度报告
2023-2029年中国碑石行业调查与投资战略报告
2023-2029年中国碑石行业调查与投资战略报告
首先介绍了碑石行业市场发展环境、碑石整体运行态势等,接着分析了碑石行业市场运行的现状,然后介绍了碑石市场竞争格局。随后,报告对碑石做了重点企业经营状况分析,最后分析了碑石行业发展趋势与投资预测。您若想对碑石产业有个系统的了解或者想投资碑石行业,本报告是您不可或缺的重要工具。
版权提示:共研网倡导尊重与保护知识产权,对有明确来源的内容注明出处。如发现本站文章存在版权、稿酬或其它问题,烦请联系我们,我们将及时与您沟通处理。联系方式:kefu@gonyn.com、010-69365838。

