音圈马达(VCM)属于线性直流马达,具有体积小巧,结构简单等特点,成为移动终端摄像头的最主流产品,其工作原理是通电线圈在永磁场作用下产生的电磁推力和前后簧片形变产生的反力相互作用,形成合力驱动镜片组前后移动,起到对焦的作用,实现影像清晰的目的。音圈马达的工作原理原用于扬声器产生振动发声,故命名为音圈马达。
音圈马达按照其功能可以分为单向开环马达(Openloop)、双向开环马达(Bi-direction)、闭环马达(Closeloop)、光学防抖马达(OIS,OpticalImageStabilization)、光学变焦马达(Zoom)等。
音圈马达分类
资料来源:共研产业咨询(共研网)
音圈马达上游行业主要是簧片、磁石、线圈等基础材料和配件生产行业,下游行业为智能手机、笔记本/平板电脑、安防/会议摄像系统、车载电子、航拍无人机等电子设备生产行业。
音圈马达产业链
资料来源:共研产业咨询(共研网)
我国智能手机产业链高速发展,国产智能手机在全球市场份额不断提高,我国已经成为全球最大的手机制造生产基地,这为国内VCM企业提供了巨大的发展空间。2021年全年,智能手机出货量3.43亿部,同比增长15.9%,占同期手机出货量的97.7%。
2015-2021年中国智能手机出货量走势
资料来源:信通院、共研产业咨询(共研网)
目前,全球VCM行业呈现寡头垄断格局,主要分布在日本、韩国、中国等区域。其中日本企业TDK、阿尔卑斯(ALPS)和三美(Mitsumi)占据了全球音圈马达超过40%的市场份额,并掌握着先进技术和制造能力,皓泽电子、SEMCO、Jahwa等中国、韩国企业紧随其后。
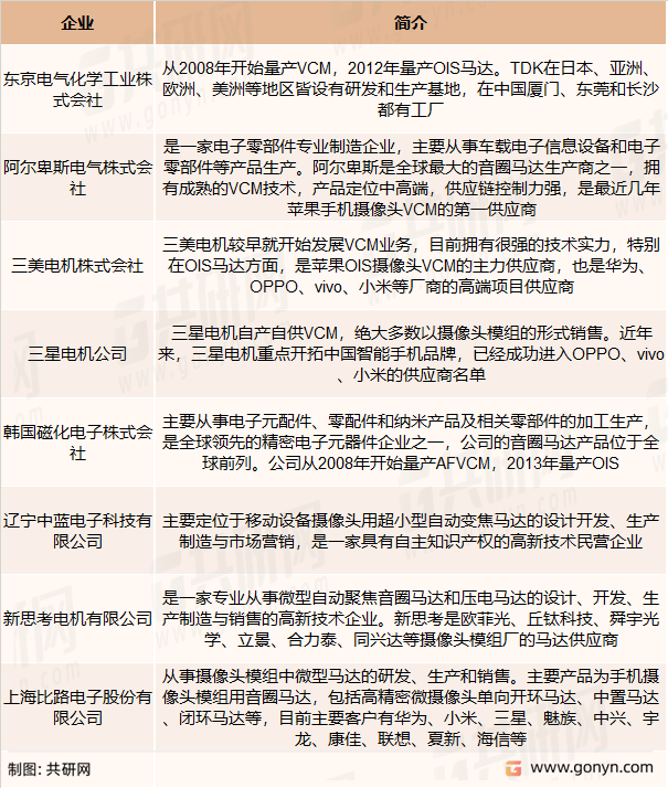
音圈马达主要竞争企业
资料来源:共研产业咨询(共研网)
2017年至2019年全球VCM马达出货量分别为17.81亿颗、17.93亿颗和18.03亿颗。目前全球双摄手机已逐步普及,三摄和四摄手机也已推出市场,多摄手机渗透率逐步提升,为VCM行业提供了广阔的发展空间。预计到2025年全球VCM消费量达39.4亿颗,中国消费量有望达11.9亿颗。
2017-2022年全球音圈马达出货量
资料来源:共研产业咨询(共研网)
更多本行业详细的研究分析见共研产业咨询(共研网)《2023-2029年中国音圈马达市场深度调查与行业发展趋势报告》,同时共研产业咨询(共研网)还提供产业数据、产业研究、政策研究、产业链咨询、产业图谱、产业规划、可行性分析、商业计划书、IPO咨询等产品和解决方案。
共研产业咨询 - 深度报告
2023-2029年全球与中国音圈马达(VCM)市场全景调查与投资可行性报告
2023-2029年全球与中国音圈马达(VCM)市场全景调查与投资可行性报告
本文同时着重分析音圈马达(VCM)行业竞争格局,包括全球市场主要厂商竞争格局和中国本土市场主要厂商竞争格局,重点分析全球主要厂商音圈马达(VCM)产能、销量、收入、价格和市场份额,全球音圈马达(VCM)产地分布情况、中国音圈马达(VCM)进出口情况以及行业并购情况等。
版权提示:共研网倡导尊重与保护知识产权,对有明确来源的内容注明出处。如发现本站文章存在版权、稿酬或其它问题,烦请联系我们,我们将及时与您沟通处理。联系方式:kefu@gonyn.com、010-69365838。

