贵金属催化剂是一种能改变化学反应速度而本身又不参与反应最终产物的新材料。按催化反应类别,贵金属催化剂可分为多相催化剂和均相催化剂两大类。多相催化剂与其所催化的反应物所处的物态是不同的,一般为不溶性固体物,其主要形态为多孔无机载体负载活性金属或氧化物。均相催化剂与其所催化的反应物所处的物态是一致的,通常为可溶性化合物,如氯化钯、氯化铑、醋酸钯、羰基铑、三苯膦羰基铑、碘化铑等。
贵金属催化剂按催化反应分类
资料来源:共研网整理
贵金属催化剂下游应用领域广泛,在精细化工领域,贵金属是化工、医药等工业反应中优良的催化剂;在环保领域,贵金属催化剂被广泛应用于汽车尾气净化、有机物催化燃烧、CO、NO氧化等;在新能源方面,贵金属催化剂是新型燃料电池开发中的核心材料。
贵金属催化剂主要应用领域
资料来源:共研网整理
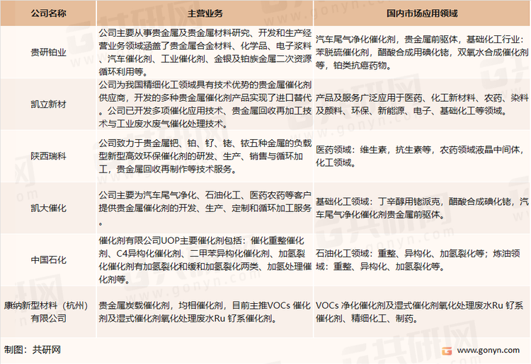
贵金属催化剂与催化应用技术是催化科学的重要组成部分,国际知名的贵金属催化剂制造商的产品种类繁多且性能优良,其应用范围涉及各种领域,形成大量专利和知识产权,技术实力雄厚,产品具有很强的竞争力,几乎垄断了全球高端的贵金属催化剂市场,精细化工领域的庄信万丰和赢创,汽车尾气净化领域的庄信万丰,石油化工领域的美国UOP、巴斯夫等,都是国际贵金属催化剂著名的研发和生产企业。国内贵金属领域发展过程中形成了一批优势企业,精细化工领域从事贵金属催化剂研究生产的主要单位有:西安凯立、陕西瑞科、凯大催化、杭州康纳等;在石油化工催化剂方面,中石油和中石化有自己的研究院和生产企业;在机动车尾气催化领域,贵研铂业是龙头公司。
国内贵金属催化剂市场领先企业情况
资料来源:共研网整理
从营收情况来看,2021年贵研铂业营业总收入完成363.5亿元,凯立新材营业总收入完15.89亿元,陕西瑞科营业总收入完11.86亿元,凯大催化营业总收入完17.11亿元。
2017-2021年中国贵金属催化剂市场主要上市企业营业总收入统计(亿元)
资料来源:共研网整理
从催化剂产品销售收入来看,2021年贵研铂业催化剂产品销售收入完成3.77亿元,凯立新材催化剂产品销售收入完成15.80亿元,陕西瑞科催化剂产品销售收入完成10.60亿元,凯大催化催化剂产品销售收入完成16.98亿元。
2021年中国贵金属催化剂市场主要上市企业催化剂产品销售收入统计(亿元)
资料来源:共研网整理
更多本行业详细的研究分析见共研网《2023-2029年中国贵金属催化剂市场全景调研与发展趋势研究报告》,同时共研产业研究院还提供产业数据、产业研究、政策研究、产业链咨询、产业图谱、产业规划、可行性分析、商业计划书、IPO咨询等产品和解决方案。


2023-2029年中国贵金属催化剂行业深度调查与战略咨询报告
2023-2029年中国贵金属催化剂行业深度调查与战略咨询报告
首先介绍了贵金属催化剂行业市场发展环境、贵金属催化剂整体运行态势等,接着分析了贵金属催化剂行业市场运行的现状,然后介绍了贵金属催化剂市场竞争格局。随后,报告对贵金属催化剂做了重点企业经营状况分析,最后分析了贵金属催化剂行业发展趋势与投资预测。您若想对贵金属催化剂产业有个系统的了解或者想投资贵金属催化剂行业,本报告是您不可或缺的重要工具。
版权提示:共研网倡导尊重与保护知识产权,对有明确来源的内容注明出处。如发现本站文章存在版权、稿酬或其它问题,烦请联系我们,我们将及时与您沟通处理。联系方式:kefu@gonyn.com、010-69365838。