金融IC卡,又称芯片介质银行卡,是由商业银行向社会发行的具有消费支付、转账结算、存取现金等全部或部分功能的信用支付与非信用支付工具。相比于传统磁条介质银行卡,金融IC卡具有安全性高、存储容量大、扩展功能等突出优势。以其应用领域分类,分为银行卡和行业应用银行IC卡。
金融IC卡的优势
资料来源:共研网整理
为进一步贯彻落实党中央、国务院关于推动金融普惠发展、促进信息消费扩大内需、增强信息技术安全可控能力的有关精神,切实提升金融IC卡的普惠性、便捷性和使用质量,2014年11月3日,中国人民银行印发了《关于进一步做好金融IC卡应用工作的通知》,《通知》明确了提高金融IC卡安全可控能力、实现金融IC卡“一卡多应用无障碍”、提升非现金结算覆盖率的工作目标。
2019年中国金融IC卡订购量为10.4亿张,2020年增长至11.2亿张,2021年进一步增长至11.5亿张,预计2022年我国金融IC卡订购量约为11.8亿张。
2016-2022年中国金融IC卡订购量走势
资料来源:共研网整理
从累计发卡量来看,截至2019年末我国金融IC卡累计发行48.06亿张,截至2020年我国金融IC卡的累计发卡量为56.18亿张,截至2021年累计发卡量为64.5亿张,预计2022年我国金融IC卡累计发行量将达到73.9亿张。
2016-2022年中国金融IC卡累计发卡量走势
资料来源:共研网整理
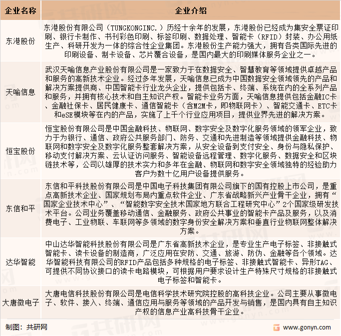
我国金融IC卡参与者众多,包含中国银行、工伤银行等各大银行,以及东港股份、天喻信息等多家企业,行业内市场竞争较为激烈。
金融IC卡重点企业介绍
资料来源:共研网整理
金融IC卡由于具有安全、多应用的特点,已经成为银行卡的发展趋势。金融IC卡具备的高安全性极大地降低了伪卡的风险,不仅提升了联机交易的安全性,也使卡片可以实现安全的脱机交易,有效地保障了银行和持卡人的资金安全。金融IC卡还拓展了银行卡的支付领域,使银行卡能满足公交、快餐、铁路等众多行业的支付和服务需要,因此许多国家和地区已颁布法令,在其境内必须发行和使用金融IC卡,国际上的银行卡组织和金融机构也在大力推动全球磁条卡向金融IC卡转变。
更多本行业详细的研究分析见共研网《2023-2029年中国金融IC卡市场深度调查与投资方向研究报告》,同时共研产业研究院还提供产业数据、产业研究、政策研究、产业链咨询、产业图谱、产业规划、可行性分析、商业计划书、IPO咨询等产品和解决方案。


2023-2029年中国金融IC卡行业产业链全景研究及市场前景评估报告
2023-2029年中国金融IC卡行业产业链全景研究及市场前景评估报告
《2023-2029年中国金融IC卡行业产业链全景研究及市场前景评估报告》共十章。报告首先介绍了金融IC卡行业相关概念、商业模式、产业壁垒、风险因素以及PEST环境;接着分析了全球主要区域以及中国国内市场金融IC卡行业运行的现状;然后对金融IC卡行业产业链以及市场竞争格局进行了剖析;随后,报告对金融IC卡行业做了重点区域市场、典型企业经营状况分析;最后分析了金融IC卡行业发展趋势与投资潜力。您若想对金融IC卡行业有个系统的了解或者想投资金融IC卡行业,本报告是您不可或缺的重要工具。
版权提示:共研网倡导尊重与保护知识产权,对有明确来源的内容注明出处。如发现本站文章存在版权、稿酬或其它问题,烦请联系我们,我们将及时与您沟通处理。联系方式:kefu@gonyn.com、010-69365838。