过压防护器件主要用于保护电路免受因雷击、闪电、工业过电压、静电感应、核磁辐射等产生的浪涌电压或瞬间高压的破坏,其基本原理是设法将形成过电压的电磁能量泄放掉或者消耗掉,以达到削弱过电压幅值的目的,是保护其他电子器件及电子整机安全的关键电子元器件。
过压防护器件广泛应用于家用电器、光电照明、汽车、电动工具、移动终端、计算机、工业设备及通信设备等领域。
过压防护器件应用领域
资料来源:共研网整理
由于在手机和穿戴式设备中,小电流TVS大量应用于静电防护领域,因此移动终端市场是过压防护器件最重要的应用领域。2021年移动终端用过压防护器件约占中国市场规模比重的35.90%。随着新基建和新能源产业的推进,未来工业设备、家用电器、汽车(尤其新能源汽车)用过压防护器件需求将会快速增长。
2021年中国过压防护器件各应用市场格局
资料来源:共研网整理
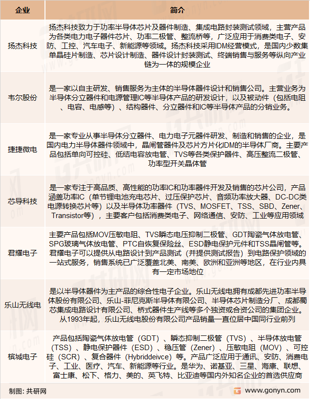
在电路过压防护器件及芯片领域,国际上主要企业有力特集团(Littelfuse)、安世半导体(Nexperia)、柏恩氏(Bourns)、日本TDK株式会社(TDK)、意法半导体(STMicroelectronics),国内企业主要包括扬杰科技、韦尔股份、捷捷微电、乐山无线电、上海芯导、君耀电子、槟城电子等。
电路过压防护器件及芯片主要竞争企业
资料来源:共研网整理
2021年中国过压防护元器件市场规模为204.80亿元,预计2022年中国电压防护元器件市场规模同比增长5.7%,达到216.5亿元。
2018-2022年中国过压防护器件市场规模及预测
资料来源:共研网整理
随着新冠疫情在全球相继爆发,得益于我国有效的疫情管控能力和快速恢复的产能,下游客户越来越依赖国内供应链体系,国内过压防护器件厂商有望借助本轮国产替代机遇得到快速发展,尤其在高端市场领域赢得机会。
更多本行业详细的研究分析见共研网《2023-2029年中国过压防护器件市场全景调查与产业竞争格局报告》,同时共研产业研究院还提供产业数据、产业研究、政策研究、产业链咨询、产业图谱、产业规划、可行性分析、商业计划书、IPO咨询等产品和解决方案。
共研产业咨询 - 深度报告
2023-2029年中国过压防护器件市场全景调查与产业竞争格局报告
2023-2029年中国过压防护器件市场全景调查与产业竞争格局报告
报告首先介绍了过压防护器件行业定义、商业模式、产业壁垒、风险因素、产业特征及研究方法;接着在综合行业PEST环境的基础上对国内外市场过压防护器件产品产销、规模以及价格特征做了重点分析
版权提示:共研网倡导尊重与保护知识产权,对有明确来源的内容注明出处。如发现本站文章存在版权、稿酬或其它问题,烦请联系我们,我们将及时与您沟通处理。联系方式:kefu@gonyn.com、010-69365838。

