合金,是由两种或两种以上的金属、或金属与非金属融合而成的具有金属通性的物质,其性能一般均优于纯金属。常见的合金包括铝合金、钢铁、镁合金、钛合金等,即以铝、铁、镁、钛等金属作为基体金属,添加一种或多种金属或非金属元素而制成的,具有不同特殊性能的合金。随着科学技术以及工业经济的飞速发展,合金产品以其优秀的性能被行业接受并迅速运用于各行各业,为工业经济发展做出巨大贡献。
合金元素添加剂系指在合金制备过程中添加的一种或多种其他元素,以实现增强合金性能作用的金属添加剂产品。
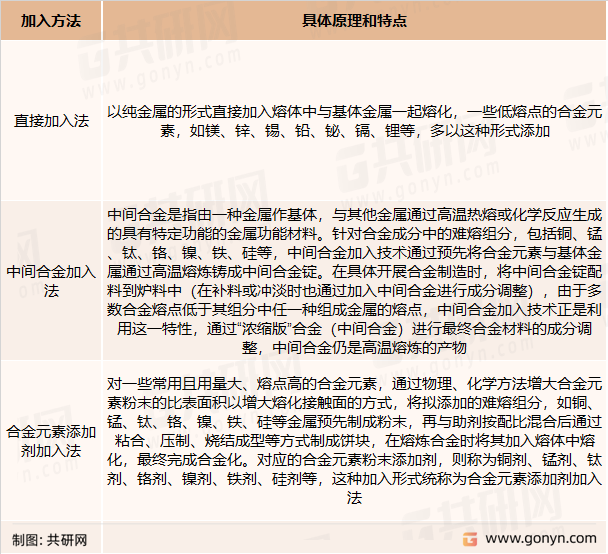
合金元素可选择的加入方案主要包括以下类型
资料来源:共研网整理
合金元素添加剂产品主要包括锰(Mn)剂、硅(Si)剂、铁(Fe)剂、铬(Cr)剂、铁硅复合元素添加剂等系列。
合金元素添加剂主要产品
资料来源:共研网整理
钢铁和铝合金是用量最大的合金。由于铝和铁的熔点差异较大,因此目前铝合金和钢铁在制备过程中合金元素加入的主流技术方式也有差异,总体上,铝合金制备以中间合金加入法和合金元素添加剂加入法为主,钢铁制备则以直接加入法和中间合金法加入方式为主。
合金元素添加剂行业上游原材料主要包括金属矿等材料(电解锰、金属硅、金属钛、金属钒、金属铬等),合金元素添加剂主要包括锰剂、硅剂、铁剂、铬剂、钛剂、钒剂等,其制备主要包括添加剂所需的相应金属及部分化学助剂。下游主要应用航空航天、汽车、轨道交通、军工、电子技术等行业。
合金元素添加剂产业链
资料来源:共研网整理
合金元素添加剂是合金制造业的一个细分子行业,目前行业企业规模较大的主要是一些国外专业从事金属材料研制的跨国企业或其材料业务的分支等。国内部分从事合金元素添加剂生产的民营企业,主要有哈尔滨东盛、江西金泰、四川兰德、润际远东新材料等。
合金元素添加剂主要竞争企业
资料来源:共研网整理
重庆润际远东新材料科技股份有限公司是运用高熔点金属低温熔化技术促进高浓度合金元素添加剂等新型金属功能材料全球技术发展的重要创新者、践行者、推动者。
2019-2021年润际远东新材料合金元素添加剂销售收入
资料来源:公司年报、共研网整理
更多本行业详细的研究分析见共研网《2023-2029年中国合金元素添加剂行业全景调查与投资策略报告》,同时共研产业研究院还提供产业数据、产业研究、政策研究、产业链咨询、产业图谱、产业规划、可行性分析、商业计划书、IPO咨询等产品和解决方案。
共研产业咨询 - 深度报告
2023-2029年中国合金元素添加剂行业全景调查与投资策略报告
2023-2029年中国合金元素添加剂行业全景调查与投资策略报告
报告首先介绍了合金元素添加剂行业定义、商业模式、产业壁垒、风险因素、产业特征及研究方法;接着在综合行业PEST环境的基础上对国内外市场合金元素添加剂产品产销、规模以及价格特征做了重点分析
版权提示:共研网倡导尊重与保护知识产权,对有明确来源的内容注明出处。如发现本站文章存在版权、稿酬或其它问题,烦请联系我们,我们将及时与您沟通处理。联系方式:kefu@gonyn.com、010-69365838。

