延迟焦化是一种石油二次加工技术,是指以贫氢的重质油为原料,在高温(约500℃)进行深度的热裂化和缩合反应,生产富气、粗汽油、柴油、蜡油和石油焦的技术。延迟焦化是世界渣油深度加工的主要方法之一,处理能力占渣油处理能力的三分之一。
延迟焦化工艺原料适应性强,可加工高硫、高金属及高残碳值劣质渣油,随着装备自动化、安全联锁和过程环保水平的不断提高,该工艺在重油轻质化,特别是劣质重油转化方面仍保持着持续的生命力。延迟焦化作为唯一能生产石油焦的工艺过程,是任何其他过程所无法代替的。尤其是某些行业对优质石油焦的特殊需求,致使延迟焦化工艺在炼油工业中一直占据着重要地位。
延迟焦化装置核心设备包括加热炉、焦炭塔、分馏塔、除焦设备、高压机泵、富气压缩机、特殊阀门等。
石油化工工业作为国民经济中的重要支柱产业,在国民经济中占有重要地位。2021年中国炼油能力达9.1亿吨/年。
2019-2021年中国炼油能力统计
资料来源:共研网整理
21世纪以来,我国在炼油、石化和煤化工行业的大规模投资,带动了国内塔内件行业的迅猛发展;石油化工和化肥行业的高速发展和技术改造,进一步扩大了塔内件的市场需求;同时环境保护的压力和低碳经济的倡导,对塔内件行业提出了更高的要求。
2014-2022年上半年中国原油产量统计
资料来源:共研网整理
延迟焦化除焦设备具有体系复杂、技术先进、适用于苛刻工况、涉及技术领域广、技术门槛高、安全可靠性高、非标定制等突出特点,与生产安全及环境影响密切相关,生产供应体系具有较强的路径依赖,因此国内行业参与者较少,先发优势突出。国内厂商在与国际厂商竞争时,具有明显的成本优势、价格优势、服务优势和工艺技术适配性优势。
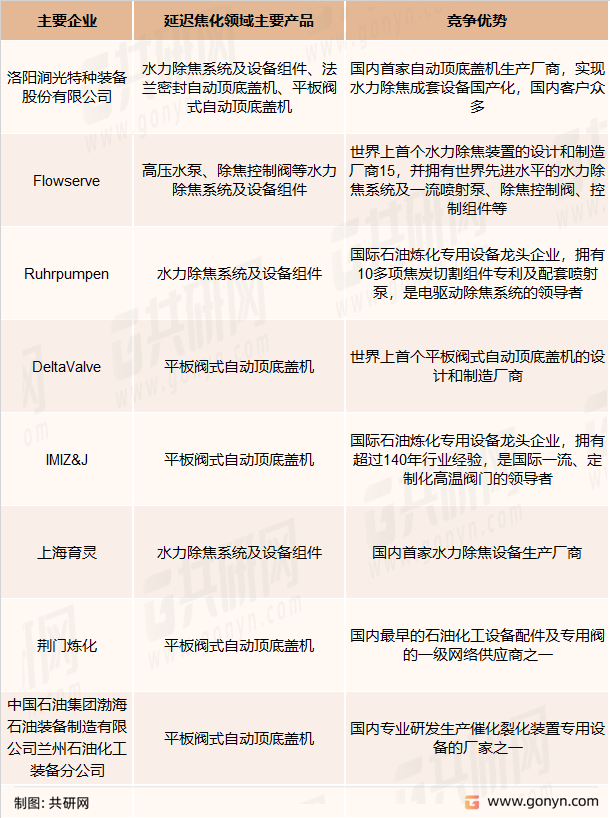
水力除焦技术发展较早、系统和设备组件种类多,国内外竞争对手广泛,市场竞争充分。洛阳涧光特种装备股份有限公司是国内唯一同时拥有法兰密封技术和平板阀式技术自动顶底盖机的厂商,被广泛应用于国内各大炼化厂。
水力除焦系统设备领域主要企业
资料来源:共研网整理
密闭除焦相较水力除焦技术发展较晚,竞争对手较少。目前具备密闭除焦系统设备生产能力的供应商主要包括洛阳涧光特种装备股份有限公司、德国TriplanAG公司、天澄环保等。
密闭除焦系统领域主要企业
资料来源:共研网整理
近年来,随着国内环保政策及环保治理不断趋严,新建炼化项目普遍选择成套密闭除焦系统以满足其环境评价要求,同时,部分“粗放型”炼化项目亦在环保检查的压力下对原有装置进行除焦密闭化更新升级。
延迟焦化除焦设备行业市场前景如何?共研网发布的《2023-2029年中国延迟焦化除焦设备市场调查与市场年度调研报告》详细分析了延迟焦化除焦设备行业相关定义、全球延迟焦化除焦设备行业市场发展现状、中国延迟焦化除焦设备产业发展环境、中国延迟焦化除焦设备行业运行情况、中国延迟焦化除焦设备所属行业运行数据监测、中国延迟焦化除焦设备市场格局、中国延迟焦化除焦设备行业需求特点与动态、中国延迟焦化除焦设备行业区域市场现状、中国延迟焦化除焦设备行业竞争情况、中国延迟焦化除焦设备行业发展前景分析与预测、中国延迟焦化除焦设备行业发展策略及投资建议等,帮助企业和投资者了解延迟焦化除焦设备行业市场投资价值。您若想对延迟焦化除焦设备行业有个系统的了解或者想投资延迟焦化除焦设备行业,本报告是您不可或缺的重要工具。
共研产业咨询 - 深度报告
2023-2029年中国延迟焦化除焦设备市场调查与市场年度调研报告
2023-2029年中国延迟焦化除焦设备市场调查与市场年度调研报告
报告首先介绍了延迟焦化除焦设备行业定义、商业模式、产业壁垒、风险因素、产业特征及研究方法;接着在综合行业PEST环境的基础上对国内外市场延迟焦化除焦设备产品产销、规模以及价格特征做了重点分析
版权提示:共研网倡导尊重与保护知识产权,对有明确来源的内容注明出处。如发现本站文章存在版权、稿酬或其它问题,烦请联系我们,我们将及时与您沟通处理。联系方式:kefu@gonyn.com、010-69365838。

