抗菌类药物属于抗感染药物大类,而抗感染药物包括β内酰胺类抗生素、氨基糖苷类抗生素、大环内酯类抗生素及喹诺酮类。目前,喹诺酮类抗菌药已成为临床上最常用的抗菌类药物之一,同时也是抗菌类药物中开发最活跃的领域之一。
抗菌类药物的主要分类
资料来源:共研网整理
抗菌类药物一般是指具有杀菌或抑菌活性的药物,一定程度上属于刚需,特别是重症感染领域。2015-2019年全国抗菌类用药规模小幅增加,年复合增速为4.62%。2019年我国抗菌类用药规模为2306.40亿元,较上年同比增加2.95%。自《抗菌药物临床应用管理办法》于2012年8月正式实施以来,国家持续加强对抗菌药物临床应用的管理,相关药物市场近些年来增长也受到了不同程度的影响。预计2022年我国抗菌类用药规模约为1906.67亿元左右。
2015-2022年中国抗菌类用药规模及增速
资料来源:共研网整理
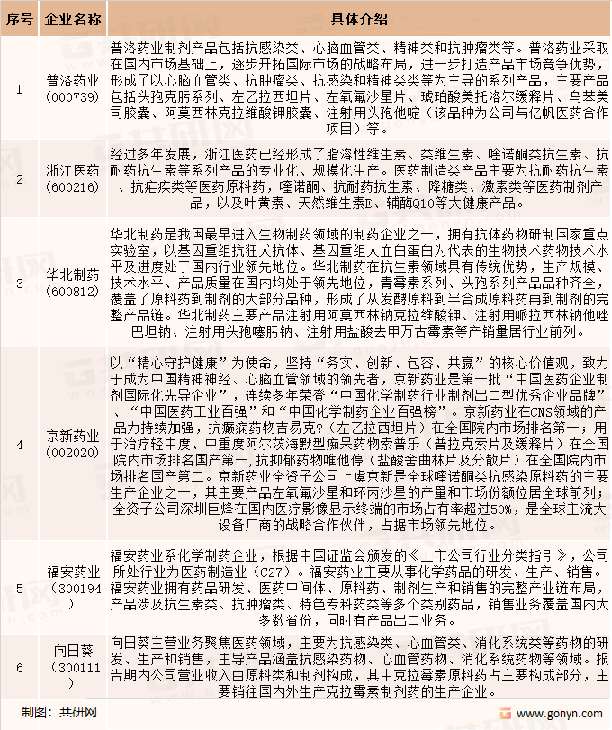
目前我国抗感染药物行业上市公司有普洛药业(000739)、浙江医药(600216)、华北制药(600812)、京新药业(002020)、福安药业(300194)、向日葵(300111)等。
中国抗感染药物行业上市公司
资料来源:共研网整理
抗菌类药物行业市场前景如何?共研网发布的《2023-2029年中国抗菌类药物市场调查与市场运营趋势报告》详细分析了抗菌类药物行业相关定义、全球抗菌类药物行业市场发展现状、中国抗菌类药物产业发展环境、中国抗菌类药物行业运行情况、中国抗菌类药物所属行业运行数据监测、中国抗菌类药物市场格局、中国抗菌类药物行业需求特点与动态、中国抗菌类药物行业区域市场现状、中国抗菌类药物行业竞争情况、中国抗菌类药物行业发展前景分析与预测、中国抗菌类药物行业发展策略及投资建议等,帮助企业和投资者了解抗菌类药物行业市场投资价值。您若想对抗菌类药物行业有个系统的了解或者想投资抗菌类药物行业,本报告是您不可或缺的重要工具。
共研产业咨询 - 深度报告
2023-2029年中国抗菌类药物行业市场现状分析及市场趋势预测报告
2023-2029年中国抗菌类药物行业市场现状分析及市场趋势预测报告
《2023-2029年中国抗菌类药物行业市场现状分析及市场趋势预测报告》共九章。首先介绍了抗菌类药物行业相关概念、商业模式以及PEST环境,接着分析了全球重点区域以及国内抗菌类药物行业供需形势,然后介绍了我国七大区域市场运行现状以及产业链上下游运行态势。随后,报告对抗菌类药物做了竞争格局以及典型企业经营状况分析,最后对抗菌类药物行业发展趋势做出预测以及提出策略建议。您若想对抗菌类药物行业有个系统的了解或者想投资抗菌类药物行业,本报告是您不可或缺的重要工具。
版权提示:共研网倡导尊重与保护知识产权,对有明确来源的内容注明出处。如发现本站文章存在版权、稿酬或其它问题,烦请联系我们,我们将及时与您沟通处理。联系方式:kefu@gonyn.com、010-69365838。

