轨道交通安全监测检测类产品指用于铁路运行安全监测检测的相关产品,综合运用红外线温度探测、机器视觉、光学测量、振动与声学检测、RFID 射频识别、力学检测等技术,通过数据采集、建模分析过程,具有动态检测、数据集中、联网运行、远程监控、信息共享等特点,实现安全预警和报警。
轨道交通安全监测检测主要产品
资料来源:共研网整理
轨道交通安全监测检测类产品均属于我国加快培育和重点发展的战略性新兴产业,符合国家的产业政策。
轨道交通安全监测检测类产品相关政策
资料来源:共研网整理
在铁路系统整体运行安全和运维方面,随着高清摄像头、云计算、智能视频分析技术的发展,铁路安全视频监控系统的智能化程度不断加强,为铁路行车调度、救援指挥、防灾安全等提供直观先进的辅助决策手段。按照铁路安全运行相关制度和规范,轨道安全监测检测、智能装备等产品是保证铁路安全高效运行的必需设备,因此新建线路的建设和运营将为产品带来广阔的市场空间。
新建线路产品市场需求
资料来源:共研网整理
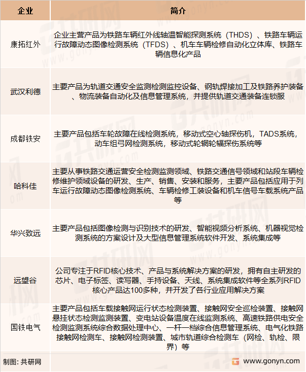
轨道交通安全监测检测与智能运维行业直接关系到轨道交通运行安全和运行效率,相关产品主要应用于铁路线路,同时也涵盖城市轨道交通领域。行业竞争企业以国铁集团体系外的企业为主,行业市场份额排名前列的三家企业包括康拓红外、神州高铁、远望谷,其中康拓红外及神州高铁为国有企业,实际控制人分别为航天科技集团、国投集团,远望谷为民营企业。国铁集团体系内与体系外参与主体进行充分的市场化竞争,不存在被单一供应商垄断的情形,亦不存在国铁集团进行干预或摊派业务的情形。
轨道交通安全监测检测类设备主要企业
资料来源:共研网整理
目前行业内已经形成较为稳定的市场竞争格局,单一产品的市场竞争中企业数量相对较少。
轨道交通安全监测检测类产品行业市场前景如何?共研网发布的《2023-2029年中国轨道交通安全监测检测类产品市场深度调查与投资前景评估报告》详细分析了轨道交通安全监测检测类产品行业相关定义、全球轨道交通安全监测检测类产品行业市场发展现状、中国轨道交通安全监测检测类产品产业发展环境、中国轨道交通安全监测检测类产品行业运行情况、中国轨道交通安全监测检测类产品所属行业运行数据监测、中国轨道交通安全监测检测类产品市场格局、中国轨道交通安全监测检测类产品行业需求特点与动态、中国轨道交通安全监测检测类产品行业区域市场现状、中国轨道交通安全监测检测类产品行业竞争情况、中国轨道交通安全监测检测类产品行业发展前景分析与预测、中国轨道交通安全监测检测类产品行业发展策略及投资建议等,帮助企业和投资者了解轨道交通安全监测检测类产品行业市场投资价值。您若想对轨道交通安全监测检测类产品行业有个系统的了解或者想投资轨道交通安全监测检测类产品行业,本报告是您不可或缺的重要工具。
共研产业咨询 - 深度报告
2023-2029年中国轨道交通安全监测检测类产品市场深度调查与投资前景评估报告
2023-2029年中国轨道交通安全监测检测类产品市场深度调查与投资前景评估报告
报告首先介绍了轨道交通安全监测检测类产品行业定义、商业模式、产业壁垒、风险因素、产业特征及研究方法;接着在综合行业PEST环境的基础上对国内外市场轨道交通安全监测检测类产品产品产销、规模以及价格特征做了重点分析
版权提示:共研网倡导尊重与保护知识产权,对有明确来源的内容注明出处。如发现本站文章存在版权、稿酬或其它问题,烦请联系我们,我们将及时与您沟通处理。联系方式:kefu@gonyn.com、010-69365838。

