2022年国内光伏逆变器行业企业竞争现状、招投标市场价格及未来发展潜力分析[图]
近年来最为热门的行业应该当数新能源领域了,新能源领域以及光伏发电迎来了自己发展的黄金时期。光伏逆变器作为光伏发电产业中的重要装备,随着电能转化市场的不断扩大,促进电能转化的逆变器需求量也出现了激增,逆变器市场获得了空前发展。
2022年年以来,央国企频频大手笔开启逆变器集采项目招标,中石油、中核、华电、大唐、国家电投均有吉瓦级的采购项目定标。从逆变器招投标市场来看,价格相对稳定。1~9月,最低价出现在3月,由华为投出,单价0.1元/W,项目为中广核新能源2022年第一批逆变器集采01标段海南白沙邦溪光伏项目;最高价出现于9月,由上能电气投出,单价0.28元/W,项目为国家能源集团的龙源电力龙源(青海)新能源开发有限公司光伏维保中心光伏电站逆变器更换升级等涉网性能技改采购项目公开招标项目。
2022年1-9月中国光伏逆变器价格走势
资料来源:共研网整理
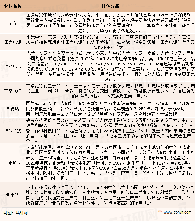
光伏逆变器行业整体上竞争较为充分,各国市场除对光伏逆变器企业的产品资质等有要求外,基本无其他特别限制。光伏逆变器行业经过多年的市场竞争,已成为较为稳定、集中的市场格局。2018年起,国产逆变器份额快速提升,2020年,排名前六的国产企业出货在全球的占比高达60%。
中国逆变器企业包括华为、阳光电源、上能电气、古瑞瓦特、锦浪科技、固德威、科士达等。目前国外厂商逐步退出,国内企业突围,而国内企业领先代表为华为和阳光电源,二者均位于第一梯队,华为由于受到美国的制裁、中短期内必然被压制,阳光电源抓住这一机会,成为龙头后,有望进一步强者恒强吸纳更多市场份额。
中国逆变器企业竞争格局
资料来源:共研网整理
作为光伏发电系统的核心设备,我国光伏逆变器的行业发展情况与全球光伏产业的发展趋势一致,近年来保持较快增长。光伏作为可再生能源中的重点关注领域,未来发展前景广阔、潜力巨大。
光伏逆变器行业发展前景
资料来源:共研网整理
光伏逆变器行业市场前景如何?共研网发布的《2023-2029年中国光伏逆变器行业市场供需态势及发展战略咨询报告》详细分析了光伏逆变器行业相关定义、全球光伏逆变器行业市场发展现状、中国光伏逆变器产业发展环境、中国光伏逆变器行业运行情况、中国光伏逆变器所属行业运行数据监测、中国光伏逆变器市场格局、中国光伏逆变器行业需求特点与动态、中国光伏逆变器行业区域市场现状、中国光伏逆变器行业竞争情况、中国光伏逆变器行业发展前景分析与预测、中国光伏逆变器行业发展策略及投资建议等,帮助企业和投资者了解光伏逆变器行业市场投资价值。您若想对光伏逆变器行业有个系统的了解或者想投资光伏逆变器行业,本报告是您不可或缺的重要工具。


2023-2029年中国光伏逆变器行业调查与未来前景预测报告
2023-2029年中国光伏逆变器行业调查与未来前景预测报告
首先介绍了中国光伏逆变器行业市场发展环境、光伏逆变器整体运行态势等,接着分析了中国光伏逆变器行业市场运行的现状,然后介绍了光伏逆变器市场竞争格局。随后,报告对光伏逆变器做了重点企业经营状况分析,最后分析了中国光伏逆变器行业发展趋势与投资预测。您若想对光伏逆变器产业有个系统的了解或者想投资中国光伏逆变器行业,本报告是您不可或缺的重要工具。
版权提示:共研网倡导尊重与保护知识产权,对有明确来源的内容注明出处。如发现本站文章存在版权、稿酬或其它问题,烦请联系我们,我们将及时与您沟通处理。联系方式:kefu@gonyn.com、010-69365838。