2022年中国毛巾行业产销规模、进出口规模及市场均价分析[图]
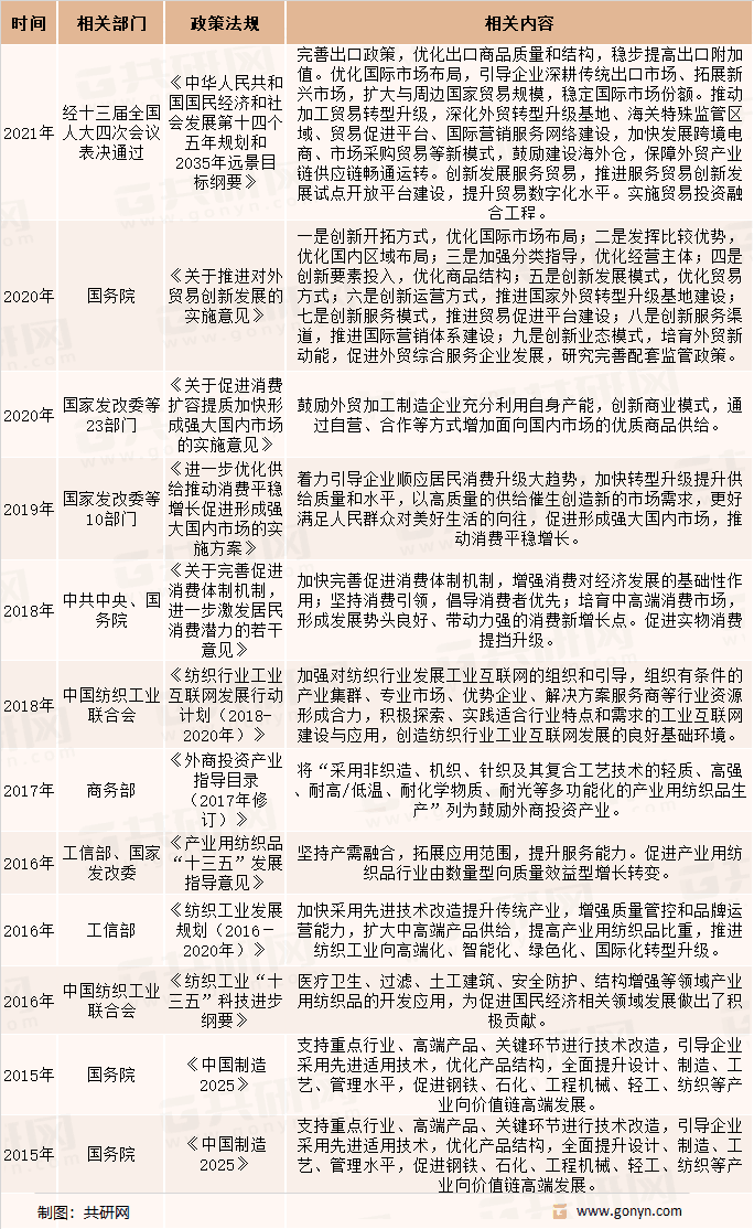
毛巾属于纺织品,国家发展与改革委员会作为行业主要宏观管理部门,其相关职能为制定产业政策并监督、检查其执行情况,组织拟定行业发展战略及规划,指导行业结构调整,提出行业体制改革、技术进步和技术改造、投融资等政策建议。
行业主要产业政策
资料来源:共研网整理
毛巾行业产业链较为完善,上游主要是原材料供应,包括棉纱线、纤维、混纺纱线等,下游为销售渠道,包括超市商场、批发市场、电商平台等。
中国毛巾行业产业链
资料来源:共研网整理
毛巾行业是家纺产业的重要组成部分,随着新技术的应用和消费水平的不断提高,毛巾产品的种类日益增多,应用范围日趋广泛。2021年我国毛巾行业销售收入652.23亿元,进口金额2.88亿元,出口金额228.63亿元,市场销售规模426.48亿元。我国还有众多的规模以下毛巾企业,主要分布在河北、山东、江苏、浙江等地。
2015-2021年中国毛巾行业供需规模情况
资料来源:共研网整理
从供需量方面来看,据统计2019年我国毛巾产量为103.43万吨,2020受疫情影响,国内市场需求下滑,海外订单减少,国内毛巾产量下滑至96.50万吨;2021年我国毛巾产量回升至104.20万吨,进口数量为0.42万吨,出口数量为35.24万吨,国内需求总量为69.38万吨。
2015-2021年中国毛巾产销及进出口量情况
资料来源:共研网整理
毛巾行业虽然作为家纺行业的一个细分行业,但是随着其进入品牌塑造期,传统的企业生产营销门槛过高,外部进入者无法进行简单复制。另外毛巾属于低价易耗品,使得绝大多数消费者对毛巾的价格感知方面频率上并不是很高。
近几年,我国毛巾均价总体比较平稳,2021年,我国毛巾均价为6.15万元/吨,较2020年增长0.18万元/吨,2022年预计价格为6.07万元/吨,较2021年减少0.08万元/吨。
2015-2021年中国毛巾行业市场均价走势
资料来源:共研网整理
更多本行业详细的研究分析见共研网《2022-2028年中国毛巾行业全景调研及投资战略报告》,同时共研产业研究院还提供产业数据、产业研究、政策研究、产业链咨询、产业图谱、产业规划、可行性分析、商业计划书、IPO咨询等产品和解决方案。
共研产业咨询 - 深度报告
2023-2029年中国毛巾市场深度调查与投资战略研究报告
2023-2029年中国毛巾市场深度调查与投资战略研究报告
首先介绍了毛巾行业市场发展环境、毛巾整体运行态势等,接着分析了毛巾行业市场运行的现状,然后介绍了毛巾市场竞争格局。随后,报告对毛巾做了重点企业经营状况分析,最后分析了毛巾行业发展趋势与投资预测。您若想对毛巾产业有个系统的了解或者想投资毛巾行业,本报告是您不可或缺的重要工具。
版权提示:共研网倡导尊重与保护知识产权,对有明确来源的内容注明出处。如发现本站文章存在版权、稿酬或其它问题,烦请联系我们,我们将及时与您沟通处理。联系方式:kefu@gonyn.com、010-69365838。

