迪索共研产业咨询
{{ PAGE.abc }}
abc-0

2022年中国区块链市场政策、市场规模及应用前景分析[图]

 

一、概述

 

区块链(Blockchain)是一种由多方共同维护,使用密码学保证传输和访问安全,能够实现数据一致存储、难以篡改、防止抵赖的记账技术,也称为分布式账本技术(Distributed Ledger Technology)。典型的区块链以块——链结构存储数据。作为一种在不可信的竞争环境中低成本建立信任的新型计算范式和协作模式,区块链凭借其独有的信任建立机制,正在改变诸多行业的应用场景和运行规则,是未来发展数字经济、构建新型信任体系不可或缺的技术之一,区块链目前按照开放程度分为三类,公有链、私有链以及联盟链。

区块链分类

区块链分类

资料来源:共研网整理

 

区块链的发展可追溯到2008年,由比特币发展而来,目前,区块链技术大致经历了三个发展阶段:(1)以比特币等数字资产为典型代表的区块链1.0时代,其目标是实现数字资产的支付、流通等职能。(2)区块链2.0时代是以“以太坊”为代表的智能合约应用为典型特征的“可编程金融”时代,主要应用于金融领域,在无需第三方介入的情况下,解决数字资产兑换、转账操作、跨行支付等问题。(3)区块链3.0时代是指为各行业提供区块链解决方案的“可编程社会”时代,区块链技术将作为未来的可信基础设施,逐渐拓展到金融行业之外的各行业的应用场景。

区块链发展阶段

区块链发展阶段

资料来源:共研网整理

 

二、市场政策

 

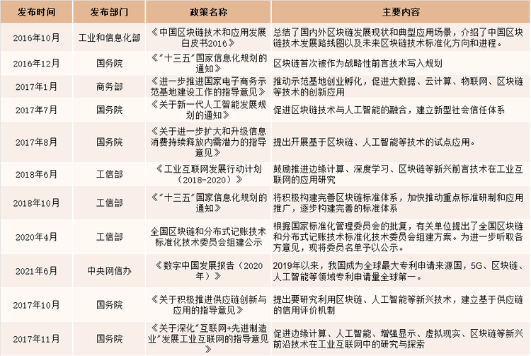
技术层面,2021年6月中央网信办发布的《数字中国发展报告(2020年)》中指出2019年以来,我国成为全球最大专利申请来源国,5G、区块链、人工智能等领域专利申请量全球第一;应用层面,国家广电局及交通运输部相继出台《关于发布基于区块链的内容审核标准体系(2021版)的通知》、《基于区块链的进口集装箱电子放货平台建设指南(征求意见稿)》进一步规范和推广区块链在相关领域的应用;监管层面上,2021年6月国家互联网信息办公室公开发布第五批共223个境内区块链信息服务名称及备案编号;与此同时,工信部网信办发布了《关于加快推动区块链技术应用和产业发展的指导意见》明确了区块链的发展目标。

截止至2021年9月中国区块链产业政策盘点

截止至2021年9月中国区块链产业政策盘点

资料来源:共研网整理

 

三、市场规模

 

随着新技术对于社会经济变革价值的体现,区块链行业将逐渐形成涵盖基础设备、系统平台、应用服务、配套支撑等的全方位产业链体系。无论是技术过硬、深耕行业的平台型龙头企业,成长潜力大、发展态势好的区块链创新企业,还是技术配套和行业应用类信息服务.企业,将利用技术平台结合行业特色,服务与实体经济方方面面,合力打造服务完善、高低搭配的企业梯队。全球区块链产业规模将保持增长,中国仍为全球区块链市场规模第二大的单体国家,2021年中国区块链行业市场规模达53.6亿元,较2020年增加了21.17亿元,同比增长65.3%,随着区块链技术的不断深入,区块链产业基础越来越好,产业生态发展迅速,产业链分布日益广泛。进入2020年,区块链产业链已逐步成形,各类产业主体均积极发力布局。在众多因素的积极推动下,产业整体呈现出良好的发展态势,预计2022年中国区块链行业市场规模将达到84.6亿元。

2017-2022年中国区块链行业市场规模统计及预测

2017-2022年中国区块链行业市场规模统计及预测

资料来源:共研网整理

 

四、应用前景

 

1、联盟链将成企业级区块链应用主流方向

 

区块链在高效率、去中心化和安全三方面难以兼得,往往需要牺牲其中一方以满足另两方需求。由于企业级应用更关注区块链的性能、安全、隐私保护、监管合规等要素,在一定程度上可以与去中心化性能妥协,因此采用相对强管理部署模式、在效率和安全两方面更具优势、可以满足行业多主体协作需求的联盟链将会是未来企业级区块链应用的主流方向。联盟链的主要技术优势在于:只有特定的、被颁发许可的成员才能参与记账权限和维护治理,从源头上对参与者身份进行验证,增强互信,保证区块链安全;在可信度方面,由于行业间能互相监管,因此它比私有链更为可信;联盟链上的交易只需被几个受信的节点验证,无需全网确认,相对公有链交易成本更加低廉,保证交易低延时、高效率。

 

在不同应用场景下,联盟区块链将出现组织模式分化,形成两种主要类型。一是以链主企业为核心,向供应链上下游企业延伸的私有化程度相对更高的联盟区块链。在供应链管理、供应链金融等核心企业主导作用明显,且涉及到大量链主企业不愿公开的产业链上下游信息的场景下,更可能形成这种以一个链主企业为主导的(虽然在区块链中各节点平权)、中心化程度相对较高的联盟区块链。未来极有可能在同一行业中出现以不同链主企业主导的多个联盟区块链并存局面。

二是在某些服务领域,形成覆盖全行业的联盟生态。在服务属性、公共属性较强的领域,更易形成此种联盟区块链,如以监管为导向的产品溯源、作为基础服务的供应链物流以及金融征信等领域。此种联盟区块链中不会出现如链主企业一样具有强主导地位的企业,甚至可能出现多竞争者在同一联盟中共同协作情况(如银行业、航运业联盟),而形成中心化程度更低的区块链联盟。企业应充分了解不同类型区块链适用场景,确定最适宜的联盟链类型;采用组合拳模式,积极加入或主导建设与企业相关的各类型联盟链,拥抱区块链发展。

 

2、区块链将与物联网、大数据、人工智能、云计算更深度融合

 

区块链本质上是为社会提供信任,解决“生产关系”问题的底层协议;需要与物联网、大数据、人工智能、云计算等其它新兴技术相结合,各取所长,才能充分发挥技术动能,释放商业价值。区块链+物联网确保产业链可见性:在产品溯源、供应链管理等场景下,需要依靠物联网技术,利用各种传感设备将全链条活动信息和相关数据进行实时传输整合。区块链则为物联网提供安全的环境。两者必须同时存在,才能确保对产业链系统状态的及时、全面监控,从而实现最优化的供应链解决。

 

区块链+大数据释放数据价值:一方面区块链技术解决大数据收集中隐私安全和数据不可信问题,提升数据可用性;同时,大数据分析将弥补区块链数据处理与分析能力的不足,在确保隐私安全情况下充分挖掘数据价值。如基于物流区块链链上数据,可进一步依靠大数据能力开发物流金融和保险产品。

 

区块链+人工智能提升商业处理自动化程度:人工智能+智能合约在自动化处理商业关系方面潜力巨大。将机器学习等技术融入到智能合约,自动优化、迭代智能合约中的算法模型,将使智能合约“更加智能”,在自动对账等领域进一步提升自动化处理效率和准确率。

 

区块链+云计算降低区块链部署成本:利用云计算已有基础服务设施可实现区块链开发应用流程加速。近年,微软、亚马逊、BATJ等互联网巨头均推出部署在云端,可应用于供应链金融和供应链管理等场景的BaaS服务,极大降低企业部署成本。预计基于区块链+云计算的BaaS服务会是未来区块链部署的重要模式。

 

3、企业竞争加剧,推动区块链技术和应用在动态演变中加速突破

 

区块链技术被预测为引领第五次技术革命的关键技术,无论是国家还是企业都已深刻意识到区块链技术将对商业体系与竞争格局带来深远变革。然而,区块链在技术层面依然尚未完全成熟、在应用场景层面无论是应用的深度还是广度都还处于表层。群雄并起逐鹿、抢占市场先机已成必然趋势。由于区块链所具有的技术壁垒,当前区块链技术发展和应用仍以技术类企业主导。国内外代表企业如蚂蚁、腾讯、微软、亚马逊纷纷进行自有区块链底层技术研发,争夺区块链标准制定权。相关企业大多绑定各行业龙头跑马圈地,推广自研底层技术标准的行业应用。

 

大型行业应用企业和政府部门也将参与到区块链版图构建之中。区块链必须依靠商业场景发挥价值,拥有业务场景的大型行业应用企业具有天然优势,如沃尔玛等龙头企业也在试图掌握区块链联盟建立的主动权,以科技赋能企业发展、巩固行业地位。同时,各国政府已看到区块链技术的发展前景、以及由企业主导区块链联盟建设的局限性,区块链被上升为国家战略,由国家和政府推动的区块链技术研究与应用探索也将在未来行业生态中扮演重要地位。

区块链供应链行业应用市场巨头入局、硝烟四起。在可预期的一段时间中,主要玩家间必将竞合并存,推动技术和应用在动态演变中加速突破。技术研发企业、行业应用企业、政府部门等主要玩家将在未来的产业生态圈中逐渐明晰自己的分工和定位:技术研发企业将在技术竞赛中快速迭代技术能力,抢占市场,加速区块链技术的突破和创新;行业应用企业以企业自身发展为目的,深度拥抱区块链,为区块链技术落地提供可依赖的商业场景;意识到区块链重要性的各国政府将在政策、监管等方面为区块链技术发展提供有利宏观环境。三方在底层技术研发、应用场景推广、产业生态培育等方面通力合作,共筑区块链繁荣图景。

 

更多本行业详细的研究分析见共研网《2022-2028年中国区块链行业全景调研及行业竞争对手分析报告》,同时共研产业研究院还提供产业数据、产业研究、政策研究、产业链咨询、产业图谱、产业规划、可行性分析、商业计划书、IPO咨询等产品和解决方案。

 

深度报告共研产业咨询 - 深度报告
2023-2029年中国区块链技术市场全景调查与投资前景评估报告

2023-2029年中国区块链技术市场全景调查与投资前景评估报告

2023-2029年中国区块链技术市场全景调查与投资前景评估报告

首先介绍了区块链技术定义、分类、产业链等,接着分析了国际区块链技术发展状况及中国区块链发展环境和总体发展的分析。然后报告具体分析了国际、国内人才需求及专利技术分析和区块链技术系统框架的发展,并对区块链在数字货币领域、金融领域、供应链金融领域、物联网领域、医疗领域、文娱领域及包括博彩行业、数字营销、公证行业。

tag: 159541

版权提示:共研网倡导尊重与保护知识产权,对有明确来源的内容注明出处。如发现本站文章存在版权、稿酬或其它问题,烦请联系我们,我们将及时与您沟通处理。联系方式:kefu@gonyn.com、010-69365838。