一、市场现状
从上世纪80年代开始,我国含乳饮料开始起步,凭借丰富的口味、兼具营养的特点,以及满足多样化消费场景的市场定位,再经过各大食品饮料企业的长期精心培育,使含乳饮料逐步从食品饮料行业中脱颖而出,发展成为我国饮料行业中一个重要的细分领域,市场规模不断扩大,据统计,2007年至2020年,我国含乳饮料和植物蛋白饮料制造行业销售收入从169.25亿元增长至860.20亿元,年均复合增长率为13.32%,2017年以来,随着终端消费者对产品品质、产品质量的要求进一步提升,行业在经过快速发展后开始进入结构调整期,行业竞争焦点由量向质转变,落后产能逐步退出市场,行业收入有所回落,具有质量和品牌优势的企业在市场竞争中处于有利地位。
2007-2023年中国含乳饮料和植物蛋白饮料制造行业销售收入统计及预测
资料来源:中国奶业统计摘要、共研产业咨询(共研网)
随着我国居民消费能力、品牌意识和健康意识的提高,大众快速消费品的消费升级趋势明显并出现多元化的发展趋势,对饮料类消费品的品牌、口感、营养价值、新鲜感等日益成为消费者购买行为的主要驱动因素,含乳饮料作为兼顾营养和口味双重特性的产品,充分迎合了饮料市场发展趋势和消费者的需求变化,近年来发展势头迅猛,盈利规模快速增加,2008年含乳饮料和植物蛋白饮料的利润总额为38.60亿元,到2020年增加至116.40亿元,年均复合增长率达9.63%。
2008-2023年中国含乳饮料和植物蛋白饮料制造业利润总额统计及预测
资料来源:中国奶业统计摘要、共研产业咨询(共研网)
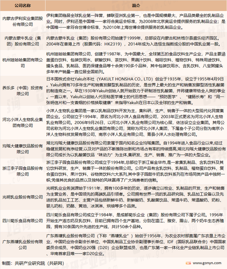
近年来,含乳饮料行业发展强劲,据统计,我国含乳饮料和植物蛋白饮料生产企业数量由2011年的184家增加至2020年的265家,大量乳制品加工企业、饮料制造企业纷纷进军该细分领域,使行业竞争日趋激烈,目前我国含乳饮料行业头部企业主要有内蒙古伊利实业集团股份有限公司、内蒙古蒙牛乳业(集团)股份有限公司、杭州娃哈哈集团有限公司、养乐多(中国)投资有限公司、河北小洋人生物乳业集团有限公司、均瑶大健康饮品股份有限公司、浙江李子园食品股份有限公司、光明乳业股份有限公司、四川菊乐食品有限公司、广东燕塘乳业股份有限公司等。
我国含乳饮料行业头部企业介绍
资料来源:企业官网、共研产业咨询(共研网)
二、发展趋势
1、品牌与口感的双向驱动
我国幅员辽阔,人口众多,大众的口味需求多种多样,在选择含乳饮料时,品牌、口味、营养和健康均是重要的考虑因素。对于含乳饮料企业来说,品牌知名度的提升有助于扩大消费群体,让消费者建立信赖感;丰富的口味则会强化产品的消费粘性,进一步增强消费群体的持续消费热情,两者相辅相成,缺一不可。在未来的竞争中,拥有较高品牌知名度并符合消费者口感和消费需求的产品将具有较大的竞争优势,促使含乳饮料企业更加注重品牌与口感的双向驱动。
2、单品策略在行业中优势尽显
含乳饮料作为快消产品之一,其特征十分显著,企业往往需要依靠打造爆款单品进行市场突破。一方面,单品能够有效占据消费者的消费心理,在市场上形成良好的消费认知,为品牌带来良好声誉;另一方面,如果消费者认可某一单品,往往也更加乐意尝试相同品牌下的其他产品。含乳饮料企业几乎均围绕单品进行战略布局。伊利股份、蒙牛乳业等通过持续增加广告投入,冠名热门综艺节目、将产品植入热门影片、聘请当红影星代言等方式,打造了“优酸乳”“真果粒”等含乳饮料单品。与此同时,部分品牌结合当地人群口味和消费习惯,打造了具有地方特色的含乳饮料单品,在未来的竞争中,含乳饮料企业将依托现有单品在消费群体心目中建立的高度认可,通过持续不断迭代新的差异化产品,来稳固自身的优势地位。
3、产品多元化和细分化程度加强
近年来,含乳饮料的配料多样化,使得在健康、科学、合理的基础上,含乳饮料已经不再局限于“果汁+牛奶”、“果汁+果粒+牛奶”的局面,而是延伸到了蔬菜、谷类、汽水等各式配料的混合。伴随人们生活水平不断提高,大众对含乳饮料的消费需求也开始呈现出差异化和个性化的特征,加之各地饮食文化和口味习惯存在较大的差异,使得单一口味的产品很难同时满足各地消费者的口味需求,因此含乳饮料加工企业还需要在打造核心单品的基础上进行多样化的延伸,不断丰富产品的口味、口感以迎合不同的消费需求。
4、消费结构调整带动饮料行业逐步向健康化转变
随着我国经济持续向好,居民消费水平得以大幅改善,消费水平的快速提升促使居民的消费观念不断升级、转变。在现代消费观念升级的大背景下,消费者对健康饮料的诉求日益提高。含乳饮料作为蛋白类饮料之一,通常热量相对传统的碳酸类饮料更低,兼顾了口味和营养,使其日益受到消费者的喜爱。未来,随着含乳饮料的品类不断丰富,其所适应的消费场景也将不断扩大,消暑解渴、佐餐、补充能量等多样化的消费场景选择,将给含乳饮料行业带来又一轮的发展机遇。
5、高品质产品日益受到消费者的喜爱
含乳饮料根据所使用原料的不同,可分为生鲜乳加工和乳粉复原加工两类。生鲜乳加工的含乳饮料由于使用新鲜牛乳制作而成,具有独特的醇厚香味,在口感的新鲜度和风味浓郁度等方面优于乳粉复原型含乳饮料。年轻消费群体通常更加注重产品的品质、个性和消费体验,同类产品相比较而言,品质更高、包装独特、口味醇厚的产品势必更加符合年轻消费群体注重品质的消费观念。另一方面,随着冷链物流建设的日益完善,高品质奶源的运输及覆盖范围大幅扩大,使得生鲜乳加工的高品质含乳饮料能够更多、更快地呈现在消费者面前,进而逐步成为含乳饮料市场的代表产品之一。
6、竞争日趋激烈
近年来,含乳饮料行业发展强劲,大量乳制品加工企业、饮料制造企业纷纷进军该细分领域,随着行业新进者增多,加上风味奶茶、茶饮料等连锁饮品店的增加,不断丰富了消费者的选择空间,使含乳饮料和植物蛋白饮料行业竞争趋于激烈。
更多关于含乳饮料行业的全面数据和深度分析,请搜索、收藏共研网,或者购买共研咨询独家发布的《2023-2029年中国含乳饮料市场全景调查与投资战略咨询报告》。《2023-2029年中国含乳饮料市场全景调查与投资战略咨询报告》为共研产业研究院自主研究发布的行业报告,是含乳饮料领域的年度专题报告。《2023-2029年中国含乳饮料市场全景调查与投资战略咨询报告》从含乳饮料发展环境、市场运行态势、细分市场、区域市场、竞争格局等角度进行入手,分析含乳饮料行业未来的市场走向,挖掘含乳饮料行业的发展潜力,预测含乳饮料行业的发展前景,助力含乳饮料行业的高质量发展。
共研产业咨询 - 深度报告
2023-2029年中国含乳饮料行业产业链全景研究及发展战略咨询报告
2023-2029年中国含乳饮料行业产业链全景研究及发展战略咨询报告
《2023-2029年中国含乳饮料行业产业链全景研究及发展战略咨询报告》共九章。首先介绍了含乳饮料行业相关概念、商业模式以及PEST环境,接着分析了全球重点区域以及国内含乳饮料行业供需形势,然后介绍了我国七大区域市场运行现状以及产业链上下游运行态势。随后,报告对含乳饮料做了竞争格局以及典型企业经营状况分析,最后对含乳饮料行业发展趋势做出预测以及提出策略建议。您若想对含乳饮料行业有个系统的了解或者想投资该行业,本报告是您不可或缺的重要工具。
版权提示:共研网倡导尊重与保护知识产权,对有明确来源的内容注明出处。如发现本站文章存在版权、稿酬或其它问题,烦请联系我们,我们将及时与您沟通处理。联系方式:kefu@gonyn.com、010-69365838。

